Informaton
11月29日,KatyPerry《THELIFETIMESTOUR》中国巡演收官之站演唱会将在海口五源河体育场举办。为迎接全国各地的katycats,海口推出了一系列“宠粉”专属优惠,让你的海口之旅,好听、好玩、更好逛!
一、住得舒心
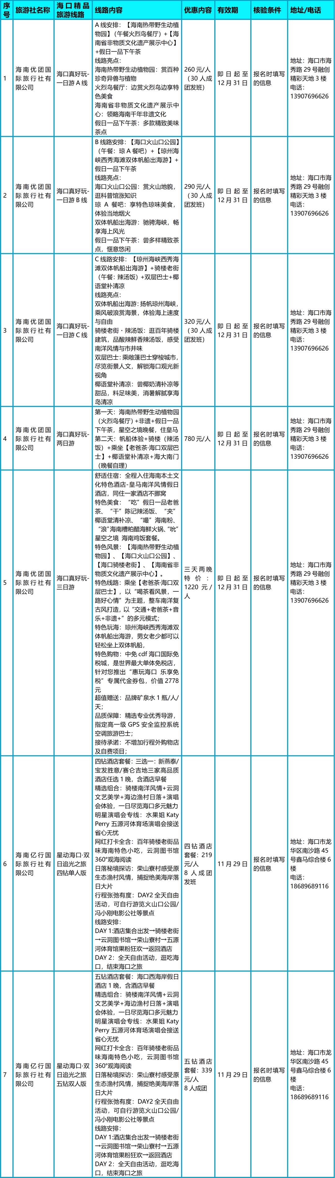
二、玩得畅快
三、吃得过瘾
四、逛得精彩
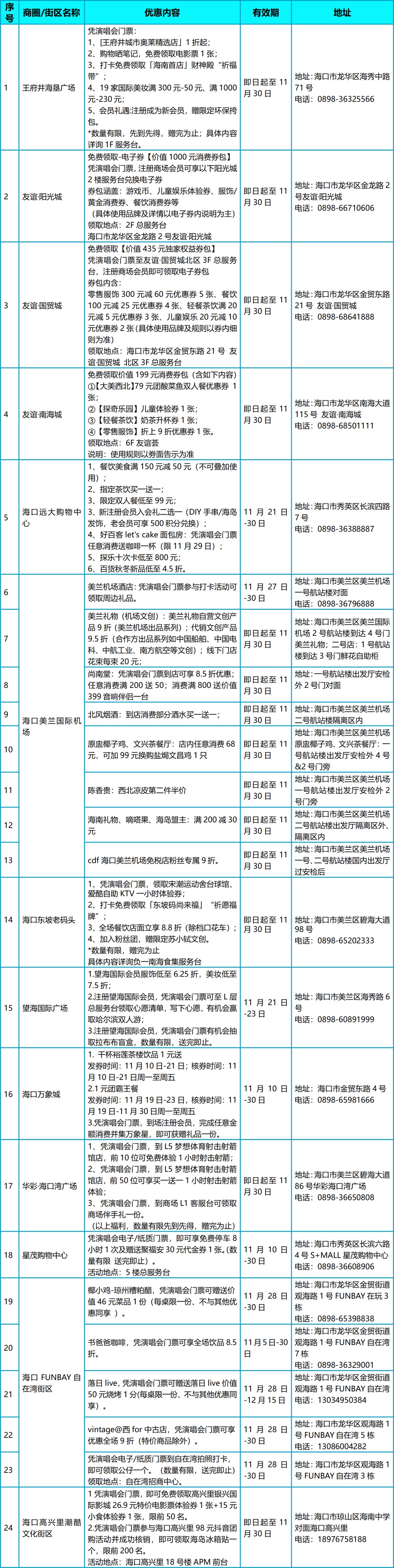
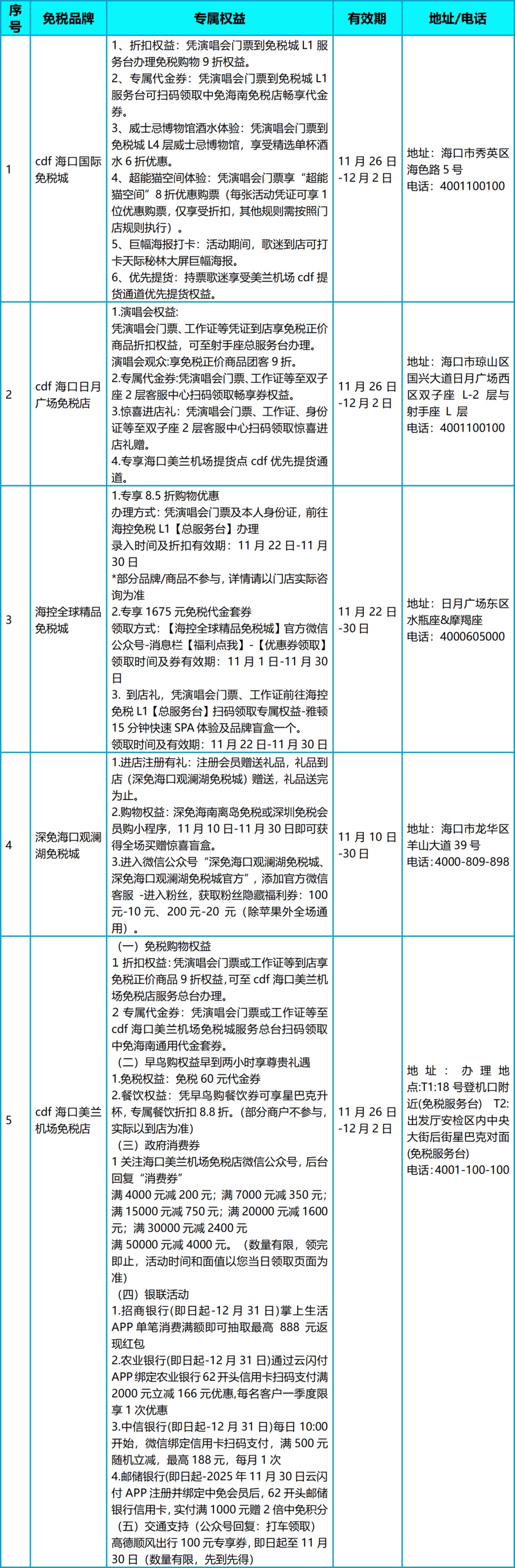
五、买得尽兴
19
12月
电话:(86)0898-68582666 传真:0898-68582300 电子邮箱:webmaster@hainan.net 地址:海南省海口市滨海大道珠江广场帝都大厦8层 邮编:570125