为进一步规范海口市电动自行车登记及通行管理,切实保障市民出行安全与道路通行秩序,近日,海口市公安局交管支队针对市民关切的电动自行车上牌流程问题做出解答,为市民合规用车提供清晰操作指南。

交警工作人员正在帮市民办理电动车相关业务。记者王燕珍摄
据交警介绍,车主需在购车后完成电动自行车注册登记,未按规定上牌的车辆禁止上道路行驶。其中,2025年11月30日前(含30日当天)购买的符合《电动自行车安全技术规范》(GB17761-2018)的电动自行车,以购车发票开具日期为认定依据,经交管部门核验车辆技术参数、相关资料符合登记条件的,予以办理注册登记并核发电动自行车号牌。
值得一提的是,符合《电动自行车安全技术规范》(GB17761-2024)的电动自行车上牌流程与此前保持一致,车主按原有规定提交材料、选择办理渠道即可完成登记。
(一)必备材料清单
车主身份证明原件、购车发票等合法来历证明、电动自行车产品合格证原件。
(二)便捷办理渠道
1.带牌销售代办网点:购车时可在带牌销售网点一站式办理上牌。工作人员现场核验车辆后,即时发放号牌,由网点上传资料,待系统审核合格后,自动推送电子行驶证。

交警工作人员正在帮市民办理电动车相关业务。记者王燕珍摄
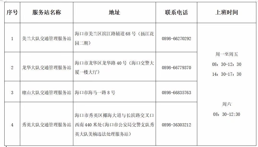
2.公安交管辖区大队交通管理服务站:

(三)注意事项
车辆技术参数与合格证不一致、拼装改装的,将不予上牌。
交警温馨提示:请市民选购电动自行车时,务必确认车辆符合对应标准,留存完整购车凭证。海口公安交管部门将持续优化登记服务,增设便民网点,简化办理流程。请广大市民自觉遵守电动自行车管理相关规定,更多政策详情可关注“椰城交警”微信公众号或拨打12345热线咨询。













